注:某些资源具有时效性,请留意更新时间,本文最后更新于:2025-04-28 22:21:55
像之前这种比较火的AI治愈短片,现在DeepSeek和即梦AI 3.0,分分钟就完成了,以前可能还需要用到ps去做一些眨眼的动作,现在直接用AI就可以搞定!
首先我们打开Deepseek,我们需要先让它帮我们写好分镜描述,比如说你要做一个独居女孩的vlog,要几个镜头,让deepseek给我们写好画面的AI绘画提示词。
![图片[1]-【2025.4.28】治愈系独居女孩小短片,即梦3.0测评-旺朝科技](http://www.wangchao.he.cn/wp-content/uploads/2025/04/20250428221624117-image.png)
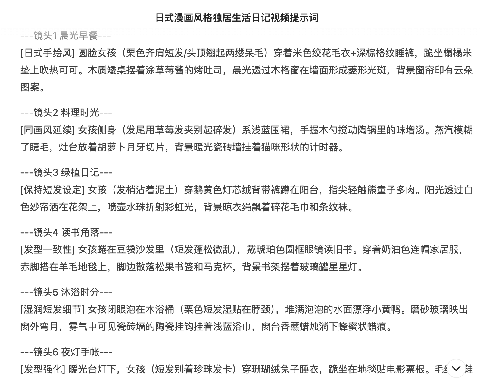
很快就写好了,我们来看一下,有吃早餐的画面,有浇灌绿植的画面,还有做饭、看书、泡澡、做手帐的画面,整体还是非常温馨治愈,细节描述也还不错。
![图片[2]-【2025.4.28】治愈系独居女孩小短片,即梦3.0测评-旺朝科技](http://www.wangchao.he.cn/wp-content/uploads/2025/04/20250428221635561-image.png)
我们把这些分镜用AI绘画工具画出来,打开AI工具即梦,用这个3.0模型画图,直接把提示词复制粘贴过来,【[日式手绘风]圆脸女孩,栗色齐肩短发】这个最为固定的前缀来保持人物角色一致性,后面的直接复制deepseek给的提示词就行,依次画好每一个镜头的图片就好,3.0模型对提示词的理解和画面的呈现都很不错,基本一次就成功出图了。
![图片[3]-【2025.4.28】治愈系独居女孩小短片,即梦3.0测评-旺朝科技](http://www.wangchao.he.cn/wp-content/uploads/2025/04/20250428221732704-image.png)
![图片[4]-【2025.4.28】治愈系独居女孩小短片,即梦3.0测评-旺朝科技](http://www.wangchao.he.cn/wp-content/uploads/2025/04/20250428221727826-image.png)
![图片[5]-【2025.4.28】治愈系独居女孩小短片,即梦3.0测评-旺朝科技](http://www.wangchao.he.cn/wp-content/uploads/2025/04/20250428221721649-image.png)
![图片[6]-【2025.4.28】治愈系独居女孩小短片,即梦3.0测评-旺朝科技](http://www.wangchao.he.cn/wp-content/uploads/2025/04/20250428221716764-image.png)
![图片[7]-【2025.4.28】治愈系独居女孩小短片,即梦3.0测评-旺朝科技](http://www.wangchao.he.cn/wp-content/uploads/2025/04/20250428221711839-image.png)
![图片[8]-【2025.4.28】治愈系独居女孩小短片,即梦3.0测评-旺朝科技](http://www.wangchao.he.cn/wp-content/uploads/2025/04/20250428221707793-image.png)
接下来,我们还需要将图片转成视频,最近几天即梦内测的3.0视频模型也是非常惊艳,对人物的动作控制非常稳定。比如第一个画面,我想让窗帘随风飘动,女生端起咖啡喝一口再放下,然后拿起吐司吃一口,它居然真的可以再5秒内完成这么连贯的动作,人物也丝毫没有变形。
![图片[9]-【2025.4.28】治愈系独居女孩小短片,即梦3.0测评-旺朝科技](http://www.wangchao.he.cn/wp-content/uploads/2025/04/20250428221938742-image.png)
还有这个做饭的画面,我想让女生闻一下汤,做出满足的表情,它对表情和动作的控制也做的很好。我们继续把剩下的画面也用同样的方式生成,只要写出你希望的画面动作就行,比如翻书、撩头发,用手托起泡泡等。
最后加上音乐剪辑好就行,这个重点是加点氛围音效,剪映里都能找到,我们来看看成片吧~
![图片[10]-【2025.4.28】治愈系独居女孩小短片,即梦3.0测评-旺朝科技](http://www.wangchao.he.cn/wp-content/uploads/2025/04/20250428222014575-image.png)








